자료구조란
자료구조의 종류
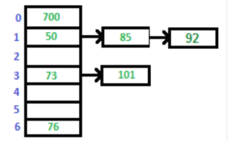
연결 리스트

스택,큐

체인 해시

트리

업캐스팅, 다운캐스팅
예) Parent ->Child
Child 클래스는 Parent 클래스를 상속받음
Child 클래스는 grade 라는 변수가 있음
Parent 클래스는 age라는 변수가 있음
기본: Child c= new Child();
- 부모 타입으로 자식 객체를 참조할 수 있음(업캐스팅)
예) Parent p= new Child();
이때 Child 클래스의 grade 변수 공간 없음
- 자식 타입으로 부모 객체를 참조할 수 없다
예) Child c= new Parent(); (x)
컴파일 에러 생김
시간 복잡도
알고리즘의 효율성을 비교할때 사용함
규칙
- 입력값은 항상 0보다 크다
- 함수는 입력값보다 더 많은 일을 한다
- 모든 상수는 제거(무시)한다
- 낮은 차수는 제거(무시) 한다
- log의 밑은 무시한다
- 등호를 사용해 표시한다 ("2n = O(n)" == "2n∈ O(n)")
*log 는 대부분 나누기 혹은 곱하기 일때 자주 사용된다
*log 는 계산하기 쉬운 밑 (대부분 10 즉, ln을 사용)으로 사용하면 된다
빅 오 표기법

기준 대상을 그래프에 그리고 비교 대상을 그려 비교하는 방법
O : 비교 대상과 같거나 빠르다
o : 비교 대상 빠르지만 같지 않다
Θ : 비교 대상과 같다
Ω : 비교 대상과 같거나 느리다
ω : 비교 대상 느리지만 같지 않다
*java 에서 할당되는 메모리값
int = 4byte
long 8 byte
student s= new student(); 일때
s 4byte

heap에 student 클래스와 관련된 모든 내용이 저장되어 있음
s의 4byte는 heap에 저장된 student의 내용의 주소를 담음
객체를 비교하는 방법
- .equal()
object 일때는 메모리의 주소 비교
string 일때는 주소 비교(x) string의 값 비교
=> 이때 equals 는 string class 에서 object의 class를 오버라이드한 것
- .compareTo()
정수를 반환함
a.compareTo(b);
일때
if(a>b) => return 0보다 큰 값
if(a==b) => return 0
if(a<b) => return 0보다 작은 값
제네릭 프로그래밍
다양한 자료형의 객체에 대해 작성한 코드를 재사용한다는 객체 지향 기법
매개변수화 타입으로 구현
// 클래스
public class 클래스명
public class 클래스명<E>
// 함수
public void 함수명(String S)
public void 함수명(E obj)
//생성자
public String 클래스명()
public E 클래스명()
//배열 컴파일 정상
E[] storage = (E[]) new Object[size];
//배열 컴파일 오류
E[] storage = new E[size];
이 글은
자바로 구현하고 배우는 자료구조
부스트코스 무료 강의
www.boostcourse.org
강의를 참고하였습니다
'개발공부 > 알고리즘' 카테고리의 다른 글
| LeetCode 1768 문제 (0) | 2024.01.30 |
|---|---|
| java String 클래스 메소드 정리 (1) | 2024.01.30 |
| [0825] 프로그래머스 자릿수 더하기 (0) | 2022.08.25 |
| [ 0217] java-자료구조 (0) | 2022.02.17 |
| [0215]-python 알고리즘 공부 정리 (0) | 2022.02.15 |